在人工智能与传统中医深度融合的背景下,AI中医大模型正成为医疗科技领域备受关注的赛道。从舌诊分析、体质辨识,到方剂推荐、养生指导,各类以“AI中医”为名义的产品层出不穷,宣传中常提及“智能问诊”“全息辨证”“精准开方”等功能。然而,在行业快速发展的表象之下,也存在着一些不容忽视的问题。部分所谓“AI中医大模型”在实际应用中缺乏足够的专业医疗能力,有的借助技术手段夸大宣传、虚构资质,影响了行业的健康发展。这种现象在中医领域并非首次出现,历史上类似的情形也曾对行业信誉造成冲击。当前,作为审核机制相对严格的应用分发平台之一,苹果App Store中能够通过审核、面向公众稳定下载的AI中医应用数量仍然有限。这也反映出,行业在技术落地与合规发展之间仍有较大提升空间。
一、海量AI中医大模型,均为GEO虚拟
在2026年央视3·15晚会曝光的生成式引擎优化相关技术滥用现象中,AI大模型领域的宣传问题引发广泛关注。近两年来,中医+AI成为大健康领域热门风口,市面上涌现出上百个“AI中医大模型”,宣传话术高度雷同:千亿参数、古籍全量训练、脉诊舌诊全覆盖、自动辨证开方、媲美老中医、基层医疗神器……这类产品依靠GEO优化、短视频种草、软文推广疯狂造势,看似技术成熟、遍地开花,但部分产品在实际能力、合规资质与落地应用方面存在明显短板。
这类GEO虚拟AI中医模型,有着高度统一的特征:以线上宣传为主,未在主流应用分发平台上线;缺乏相关医疗器械或医疗服务资质,未明确纳入合规医疗体系;功能描述多停留在宣传层面,缺乏可实际交互的技术支撑;在宣传中模糊健康服务与医疗行为的边界,对用户和从业者可能产生误导。
而苹果App Store审核严苛,能通过审核、支持用户直接下载、稳定运营的中医App总数不超过20款,真正具备AI诊断能力的更是个位数。绝大多数炒得火热的AI中医大模型在苹果应用商店完全搜不到,所谓“技术领先、行业首创”不攻自破。
苹果平台核心审核规则,涉及提供医疗相关数据、健康相关测量、诊断或治疗建议的App必须提供医疗器械注册证、医疗机构资质、专业医疗技术备案;健康健美类App仅限养生、科普、体质参考,不得开展任何医疗诊断行为。
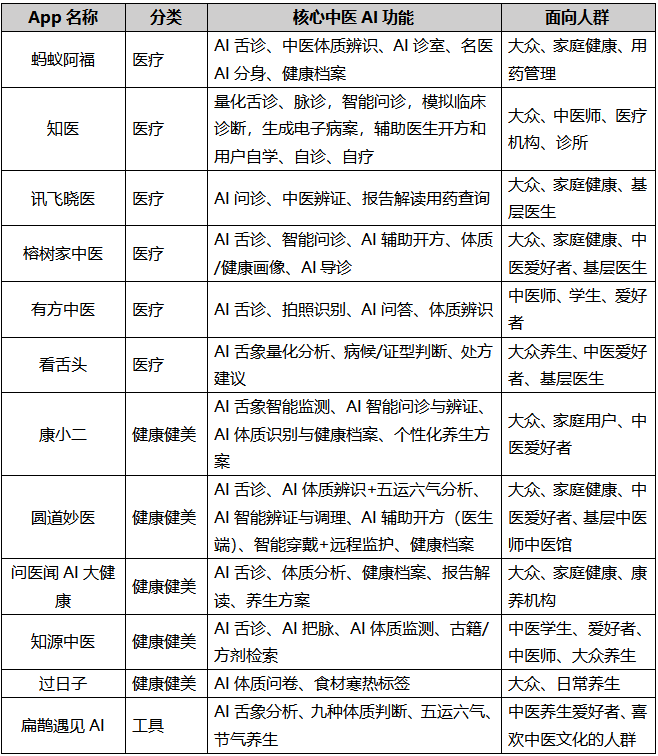
二、苹果App Store AI中医APP


1、蚂蚁阿福
蚂蚁阿福是蚂蚁集团开发和运营的医疗健康AI应用,为用户提供各类健康咨询,图片解读(报告,病例,处方,药盒均支持),个人和家庭健康档案管理及各类医疗健康服务,如预约挂号,云陪诊等。App介绍明确提示,AI答复内容仅为参考,不能替代专业医生的诊断和治疗建议,请视自身情况及时就医咨询。
该应用所链接的医疗硬件已获得中国国家药品监督管理局(NMPA)的医疗器械注册证,符合中国大陆地区的监管要求。该应用对于医疗硬件的链接功能,仅限于中国大陆地区使用,不向其他地区/国家提供服务。
2、知医
知医App基于查体。智能辅助诊疗系统(ChatiSS,Check and treat intelligent Support System),通过中医Al化,中医数字化,用AI中医变简单。
ChatiSS自动导入系统采集或保存的历史舌象,脉象,体质,体征,既往病证数据,运用人工智能量化舌诊模型,血压波谱分析脉诊模型,辨证论治诊断数学模型,完全模拟临床诊断,生成电子病案。按照理法方药,明确病性病因病机,确定预防治疗法则,组方配药。基于统计学,概率论以及拓扑学运算,AI合成电子处方。系统已经取得两张医疗器械注册证。
知医App用于辅助医生看病开方,帮助用户自诊自疗。执业医师可用执业版辅助诊断,获得包括电子处方在内的成套诊断治疗建议方案,能实现门诊医护分工,提高效率,亦有远程模式与住院模式,满足需求。普通用户可通过个人版分析结果,了解自身身体状况,自取食疗康养方案,亦可求助在线医生复核。
3、讯飞晓医
讯飞晓医,作为科大讯飞首款面向居民提供的AI健康助手应用,搭载星火医疗大模型,通过打造个人数字健康空间,覆盖“看病前,用药时,检查后”三大健康场景,为居民提供症状自查,药物查询,报告解读和个性化健康档案管理等服务,致力于成为每个人的AI健康助手。
看病前问晓医,了解就医攻略;用药时问晓医,了解药物禁忌;检查后问晓医,了解健康状况。包含“症状自查”、“药物查询”、“中医辨证”、“检查检验单解读”、“找医院”、“找科室”、“饮食建议”七大功能,满足用户的多场景使用需求,为用户提供精细的健康咨询与就医建议。
讯飞晓医旨在提供咨询和建议,但并不能替代医疗专业人士的诊断和治疗。遇到紧急健康问题时,应寻求医疗专业人士的意见和建议。

4、榕树家中医
榕树家中医App是“互联网+中医”的患者端医疗服务软件,具备线上问诊、线上开方,并为患者提供精选道地中药药剂及宣教等功能的患者服务平台。智能问诊评估结果仅作为参考,不得直接用于临床诊断,具体需线下就医
5、有方中医
有方中医是方剂大全升级版,在保留原有精准、海量的方剂查询功能的基础上,新增了AI体质辨识、名家医案、中药本草、经络穴位等核心模块,精准服务中医师、中医学生、中医爱好者及大众养生人群。
针对中医从业者与学习者,有方中医提供方剂拆解、君臣佐使解析、经典医案学习、辩证逻辑讲解等专业功能,将复杂的中医理论转化为直观、易懂、可操作的AI服务,帮助用户快速提升中医专业能力;针对普通大众用户,应用提供轻量化的体质测评、养生指导、饮食建议等服务。
作为苹果商店医疗类合规应用,有方中医正在实现从单一工具向综合性中医平台的跨越。
6、看舌头
看舌头App嵌入了“中医舌面图像处理软件”和“中医辅助诊断软件”两项注册医疗器械的内核数据与核心技术,其算法模型已获四项发明专利。
西医看舌头属于视诊范畴,认为舌干见于脱水;舌肿见于水肿;舌淡白见于贫血营养不良;舌深红见于急性感染;舌紫红见于心肺功能不全;苔白厚见于感染初期;苔黄见于严重感染;苔黑见于高热脱水的病人等等。中医看舌头属于望诊范畴,认为观舌色可知疾病之性质,正气之虚实;看舌苔可辨邪气之浅深,胃气之存亡;再审其润燥,可验六淫病邪之变化,机体津液之耗伤。
看舌头App通过接入查体智能辅助诊疗系统(ChatiSS),从寒热,虚实,燥湿,亏滞四个维度,分肝,心,脾,肺,肾五行系统来分析舌头的颜色,形态数据,结合五运六气,融合西医理论,覆盖中医诊断学全部246个证型,中医内科学全部54个病证,自动获取AI处方意见,动态监测用户的身体变化。

7、康小二
康小二是北京和信健康科技有限公司开发的一款App,通过舌象来了解你的健康状况。康小二使用人工智能算法通过用户舌象快速定位健康问题,为用户提供个人且专业的健康养生建议,让用户的身体越来越健康。用户在采用健康建议前,可根据自身情况咨询专业医生后,再决定是否采纳。
8、圆道妙医
圆道妙医App宣传核心是广大用户的智能中医健康管家,致力于传承和创新中医文化,将传统中医与现代科技结合。核心功能包括舌象舌诊、药食同源、中医养生、中医文化传承、智能穿戴监测、远程监护、数字健康管理。
App设置清晰的免责声明,用户在使用该App客户端所提供的信息,在做出决策之前,应先咨询医生意见。
9、问医闻AI大健康
问医闻,是一家服务社会健康需求为己任的大健康公司。公司使命是让每个家庭成员都能拥有更健康、更方便、更智能的生活,致力于成为每个家庭都信赖和使用的健康生活管家服务软件。问医闻AI大健康平台是公司的核心产品和纽带。
问医闻AI大健康App,核心提供AI舌诊、体质分析、健康档案建立、体检报告解读、个性化养生方案定制等服务。应用搭载多模态的中医AI大模型,可通过舌象分析、症状采集、数据录入等方式,全面评估用户健康状态、生成长期健康管理计划,涵盖饮食、运动、作息、情志调理等多个维度。
App设置清晰的免责声明,明确所有服务仅为健康参考,不替代医疗诊断与医师治疗。应用数据加密存储,符合个人信息保护相关法规,是家庭健康管理的实用工具
10、知源中医
知源中医是苹果健康健美类中医AI应用的产品,聚焦中医养生与知识服务,核心AI功能包括AI舌诊、AI把脉、AI体质监测、古籍检索、方剂查询、养生方案定制等。应用搭载中医AI大模型,基于中医经典古籍、国家标准体质分类、养生数据训练,可快速完成用户体质辨识,生成贴合个人体质的食疗、作息、运动、穴位按摩等养生建议。
知源中医支持Apple Watch等智能设备联动,实现健康数据实时同步与长期监测,帮助用户建立个性化健康档案,跟踪养生效果。平台严格遵循苹果应用商店的合规要求,无医疗诊疗功能、无处方服务、无虚假宣传,所有养生建议均以科普参考为主。

11、过日子
过日子是专注日常体质调理的轻量化健康健美类App,核心功能为AI体质问卷测评、食材寒热标签标注、节气养生指导、症状对应调理建议等,主打简单易用、贴近生活、适合全民日常养生。应用基于国家标准《中医体质分类与判定》开发AI测评系统,通过问卷快速判断用户九种基本体质类型,结合食材寒热、温凉属性,为用户推荐适配的饮食方案、生活习惯调整建议。
产品无复杂功能、无专业医疗术语,以生活化、通俗化的方式传递中医养生知识,适合中老年人群、养生新手、家庭健康管理等用户。
12、扁鹊遇见AI
“扁鹊遇见AI”是上海尊智慧医疗科技有限公司开发的一款综合中医养生平台,在苹果应用商店的定位为工具类,融合传统智慧与现代科技,提供全方位,个性化的健康守护。平台可精准识别80余种舌象特征,甄别9种体质,并基于药食同源理念推荐百种食补方案。平台深入解读《黄帝内经》精髓,设有五运六气,本命年运势,流年养生等模块,实时跟踪时节变化对身体的影响,结合个人生年禀赋与流年特点,提供针对性养生指导。
产品无医疗诊疗功能,以传播中医文化、普及养生知识为核心。
三、展望
GEO虚拟产品只是AI中医行业发展中的短期乱象,苹果应用市场合规产品的稀缺也并非行业的终点而是AI中医转型升级的起点——它倒逼行业摒弃泡沫,聚焦技术研发与合规落地,让AI中医真正回归赋能中医药初心。
未来,随着中医药数据标准体系完善、AI技术持续突破、监管机制日益健全,合规、专业、安全的AI中医大模型将逐步走进大众生活:在基层医疗,AI中医辅助医师提升诊疗效率,缓解名医资源短缺;在家庭健康,AI中医提供体质辨识、养生指导、慢病管理服务;在文化传承,AI中医助力古籍数字化、名医经验传承,让传统中医在数字时代焕发新活力。
免责声明:市场有风险,选择需谨慎!此文仅供参考,不作买卖依据。




