2026年初,来自德国明斯特大学等研究机构的团队在国际著名期刊《Nature Communications》上发表了一项题为“Endothelial cell responses in sepsis are attenuated by targeting truncated procalcitonin”的重要研究成果。在此次研究中,云克隆生产的降钙素原ELISA试剂盒(SEA689Mu)发挥了关键作用,为研究数据的精准获取提供了坚实保障。该研究揭示了通过靶向截短型降钙素原,能够有效减轻脓毒症引起的内皮细胞损伤,为改善脓毒症患者血管功能障碍提供了全新思路。研究表明,用抗体中和降钙素原是维持血管内皮稳态的可行策略,有望在脓毒症中发挥重要的器官保护作用。
脓毒症:威胁生命的隐形杀手
脓毒症是一种全身性炎症反应综合征,常见于严重创伤或免疫功能低下的患者,与细菌、真菌、病毒及寄生虫等多种病原体的感染有关。早期症状包括寒战、发热、乏力等,随着病情进展,患者可能出现心率加快、呼吸急促、意识模糊及血压下降。脓毒症进展迅猛,若未能及时干预,可迅速演变为严重脓毒症甚至脓毒性休克,导致多器官功能衰竭和循环障碍,严重威胁患者生命。
尽管医学界对脓毒症的病理机制有了更深入的理解,但针对这一致命疾病的有效治疗手段仍然十分有限。截至目前,包括免疫抑制疗法和糖皮质激素在内的多种治疗方案,均未能在临床实践中显著改善患者预后。因此,开发安全、精准的新型治疗策略,已成为脓毒症研究的重点方向。而云克隆在生物科技领域的深耕,为这一研究提供了关键的科研工具支持,加速了新型治疗策略的探索进程。
内皮细胞:脓毒症治疗的新靶点
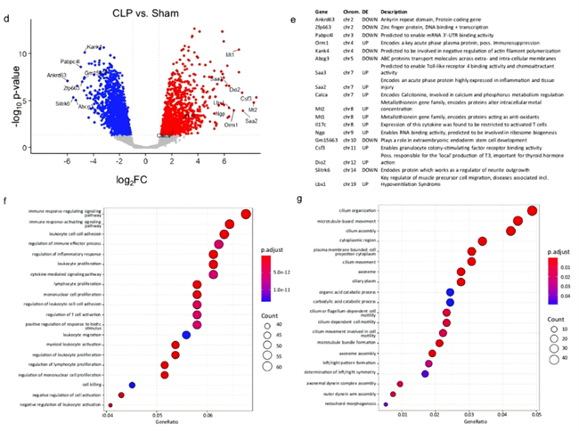
研究团队对脓毒症小鼠模型的内皮细胞转录组进行了系统分析,发现内皮细胞中与炎症相关的多种基因显著上调,其中包括编码降钙素原的Calca基因。与此同时,涉及细胞生长、血管生成和细胞连接组装的相关通路则被抑制。这表明脓毒症严重扰乱了内皮细胞的正常功能,导致血管完整性受损、屏障功能障碍及血管麻痹。鉴于脓毒症的多种临床表现均与血管功能障碍密切相关,研究者指出,血管内皮系统应成为新治疗策略的关键靶点。
在研究过程中,为精准检测脓毒症小鼠血浆中的降钙素原水平,研究团队选用了云克隆生产的降钙素原ELISA试剂盒(SEA689Mu)。云克隆凭借在蛋白、抗体及检测试剂领域的全产业链布局,实现了从基础研究到成果转化的无缝衔接,其生产的试剂盒以出色的灵敏度、特异性和稳定性,为研究团队获取准确数据提供了有力支撑,确保了研究能够沿着正确的方向深入推进。

图1 小鼠肺内皮细胞中上调和下调的基因和途径富集分析
靶向降钙素原:从机制到干预
脓毒症的一个典型特征是血管内皮屏障的破坏,主要表现为由血管内皮钙黏蛋白(VE-cadherin)在酪氨酸685位点的磷酸化引发的毛细血管渗漏。已有研究表明,降钙素原是诱导VE-cadherin分解的关键介质。为此,研究团队设计了一种针对截短型降钙素原N端的多克隆抗体,实验证实该抗体能有效抑制降钙素原诱导的VE-cadherin磷酸化。在体外实验中,该抗体成功拮抗了脓毒症小鼠血浆对内皮细胞屏障功能的破坏作用。
体内验证:保护器官,提升存活率
在验证了中和抗体的体外效果后,研究团队进一步评估了其在脓毒症小鼠模型中的体内疗效。结果显示,抗体中和降钙素原可显著减轻脓毒症诱导的内皮细胞活化,发挥血管保护作用,进而减轻多器官损伤。此外,接受降钙素原中和处理的小鼠整体健康状况改善,疾病严重程度降低,预期存活率得到提升。
在体内验证过程中,云克隆的降钙素原ELISA试剂盒(SEA689Mu)发挥着重要作用。研究团队通过该试剂盒对脓毒症小鼠血浆中的降钙素原水平进行精准定量,确定注射中和抗体的剂量,从而准确评估抗体对小鼠病情的影响。云克隆试剂盒的稳定性能,保证了实验数据的可靠性和一致性,为研究结论的得出提供了坚实依据。

图2 用靶向截短型降钙素原的多克隆抗体中和降钙素原
精准治疗:前景可期
研究团队指出:“降钙素原在小鼠和人类中均以N端截短形式被激活。我们此前已证实,抑制降钙素原活化能够改善术后全身炎症患者的微血管功能。因此,靶向降钙素原信号通路,是保护脓毒症及全身性炎症状态下血管功能与器官完整性的重要策略。”这项研究也为高降钙素原水平的患者提供了精准治疗的潜在路径。
作为生物科技领域的创新型企业,武汉云克隆(Cloud-Clone)自成立以来始终致力于为全球科研机构、制药企业及高校提供高质量的科研工具与解决方案。凭借在蛋白、抗体及检测试剂领域的全产业链布局,武汉云克隆(Cloud-Clone)实现了从基础研究到成果转化的无缝衔接。截至目前,全球学者使用武汉云克隆(Cloud-Clone)产品发表的SCI论文已超过42,000篇,其中数百篇刊登于《Nature》《Science》《Cell》等国际顶级期刊,有力地证明了云克隆“质量即生命”的品质理念。此次与德国研究团队的合作,再次彰显了云克隆在国际科研领域的重要地位和强大实力,未来云克隆将继续为全球科研事业的发展贡献更多力量。
免责声明:市场有风险,选择需谨慎!此文仅供参考,不作买卖依据。




